在破產清算過程中,人民法院受理破產申請后,債務人占有的不屬于債務人的財產,該財產的權利人可以通過管理人取回。同時對破產人得特定財產享有擔保權的權利人,對該特定財產享有優(yōu)先受償?shù)臋嗬?/section>在重整期間,對債務人的特定財產享有的擔保權暫停行使。但是,擔保物有損壞或者價值明顯減少的可能,足以危害擔保權人權利的,擔保權人可以向人民法院請求恢復行使擔保權;在重整期間,債務人或者管理人為繼續(xù)營業(yè)而借款的,可以為該借款設定擔保。債務人合法占有的他人財產,該財產的權利人在重整期間要求取回的,應當符合事先約定的條件。



▍破產清算申請流程
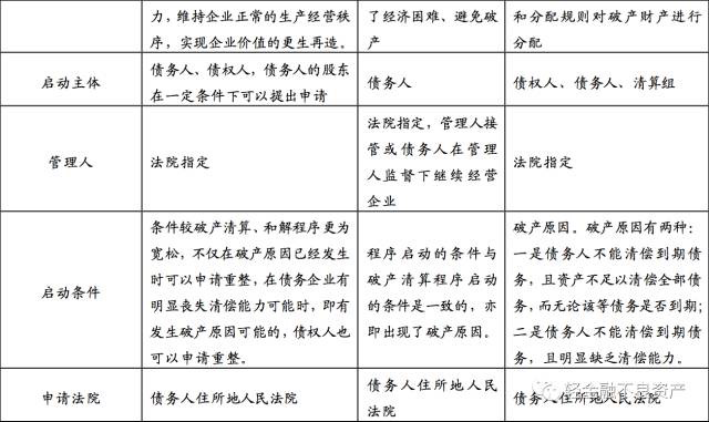
▍破產重整的流程
▍上市公司破產重整模式






聲明:本文轉載自不良資產評道,文章內容如涉及侵權,請聯(lián)系刪除。